1xbet官方app
投资者
> 投资者
> 客 户
> 求职者
> 传媒者
繁體
|
Global
English
Espa?ol
Fran?ais
Русский
信息果真
企业基本信息
人事薪酬事项
主要财务信息
企业重大事项
推行社会责任
员工招聘信息
招标采购信息
其他果真信息
欠款投诉平台
保函替换质保金问卷
人力资源
人才理念
人才概况
人才招聘
教育培训
企业文化
文化理念
视觉识别
文化运动
社会责任
党的建设
党建事情
纪检事情
工会事情
统战团青事情
科技立异
科技总览
手艺领域
科技动态
科研效果
研发与服务平台
院士风范
重点科技效果
行业服务
企业资质
科技奖励
检测机构
知识产权
标准化委员会
1xbet官方app产品
重型1xbet官方app
大型铸锻件
核电装备
农业1xbet官方app
纺织1xbet官方app
工程1xbet官方app
石化通用
林业1xbet官方app
地质装备
动力1xbet官方app
车辆和零部件
机床工具
电工电站
仪器仪表
环保装备
营业领域
先进装备制造
工业基础研制与服务
工程承包与供应链
新闻中心
通知通告
1xbet官方app要闻
重点关注
国资动态
企业动态
时政要闻
人物风范
媒体关注
专题报道
国资委动态
媒体联络
关于1xbet官方app
董事长致辞
1xbet官方app概况
集团高管
1xbet官方app简介
组织架构
生长历程
董事会
高级管理职员
公司声誉
上市公司
首页
新闻中心
通知通告
2023
通知通告
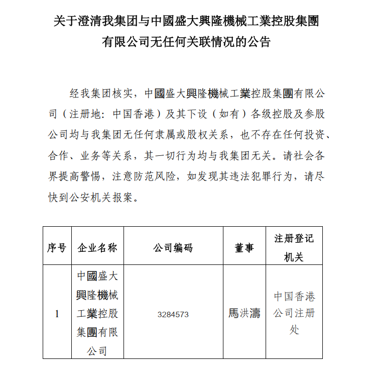
关于澄清我集团与中国盛大兴隆1xbet官方app工业控股集团有限公司无任何关联情形的通告
宣布时间:2023-07-28
文章泉源:战略生长部
【
大
中
小
】
附件:
相关文档:
北京起重运输1xbet官方app设计研究院有限公司党委委员、副总司理岳文翀接受审查视察
2023-12-08
关于澄清我集团与中国盛大兴隆1xbet官方app工业控股集团有限公司无任何关联情形的通告
2023-07-28
关于冒充国企信息通告
2023-04-25
关于澄清我集团与国械机建(辽宁)实业有限公司无任何关联情形的通告
2023-04-17
关于澄清我集团与深圳中机投实业集团有限公司无任何关联情形的通告
2023-04-17
关于澄清我集团与贵州中机国兴商贸集团有限公司无任何关联情形的通告
2023-04-06
热门推荐
>
内网链接
1xbet官方app集团在线学习平台
1xbet官方app1xbet官方app新闻信息管理平台
1xbet官方app集团电子采购平台
1xbet官方app集团网站群 >
英文子站群 >
其他语种网站 >
装备企业
1xbet官方app重型装备集团股份有限公司
中国第二重型1xbet官方app集团有限公司
中国一拖集团有限公司
中国福马1xbet官方app集团有限公司
中国地质装备集团有限公司
中国1xbet官方app重工集团有限公司
中国恒天集团有限公司
1xbet官方app智能科技有限公司
工贸企业
中国1xbet官方app装备工程股份有限公司
中工国际工程股份有限公司
中国海洋航空集团有限公司
苏美达股份有限公司
中国1xbet官方app工业建设集团有限公司
中1xbet官方app床总公司
中国重型1xbet官方app有限公司
中国自控系统工程有限公司
中国浦发1xbet官方app工业股份有限公司
中国1xbet官方app国际相助股份有限公司
1xbet官方app海南生长有限公司
科研院所
中国农业1xbet官方app化科学研究院集团有限公司
中国中元国际工程有限公司
北京起重运输1xbet官方app设计研究院有限公司
1xbet官方app集团科学手艺研究院有限公司
中国团结工程有限公司
1xbet官方app工业第六设计研究院有限公司
沈阳仪表科学研究院有限公司
合肥通用1xbet官方app研究院有限公司
甘肃蓝科石化高新装备股份有限公司
1xbet官方app精工集团股份有限公司
天津电气科学研究院有限公司
中国电器科学研究院股份有限公司
广州1xbet官方app科学研究院有限公司
重庆质料研究院有限公司
成都工具研究所有限公司
中国重型1xbet官方app研究院股份公司
桂林电器科学研究院有限公司
1xbet官方app数字科技有限公司
1xbet官方app工业妄想研究院有限公司
中联西北工程设计研究院有限公司
汽车企业
1xbet官方app汽车股份有限公司
中国1xbet官方app国际相助股份有限公司
中国汽车工业工程有限公司
其他企业
1xbet官方app资产管理有限公司
1xbet官方app财务有限责任公司
1xbet官方app资源控股有限公司
1xbet官方app集团北京共享服务中心有限公司
友情链接
|
内部服务
|
RSS订阅
|
网站地图
|
版权声明
|
联系1xbet官方app
京ICP备:05005561 京公网安备:110401300041号 版权所有:1xbet官方app 地点:北京市海淀区丹棱街3号1xbet官方app大厦 邮编:100080
【网站地图】
【sitemap】